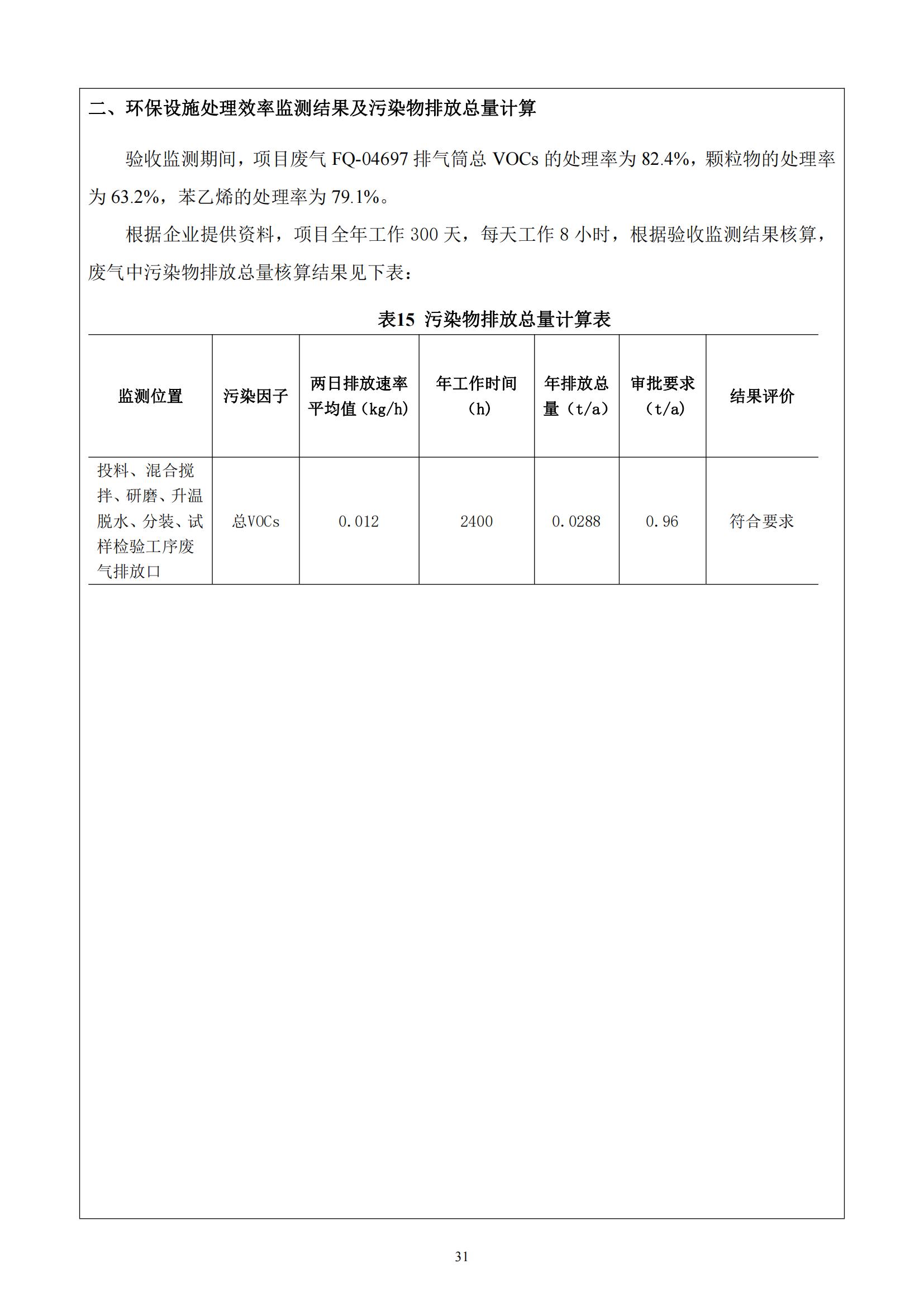
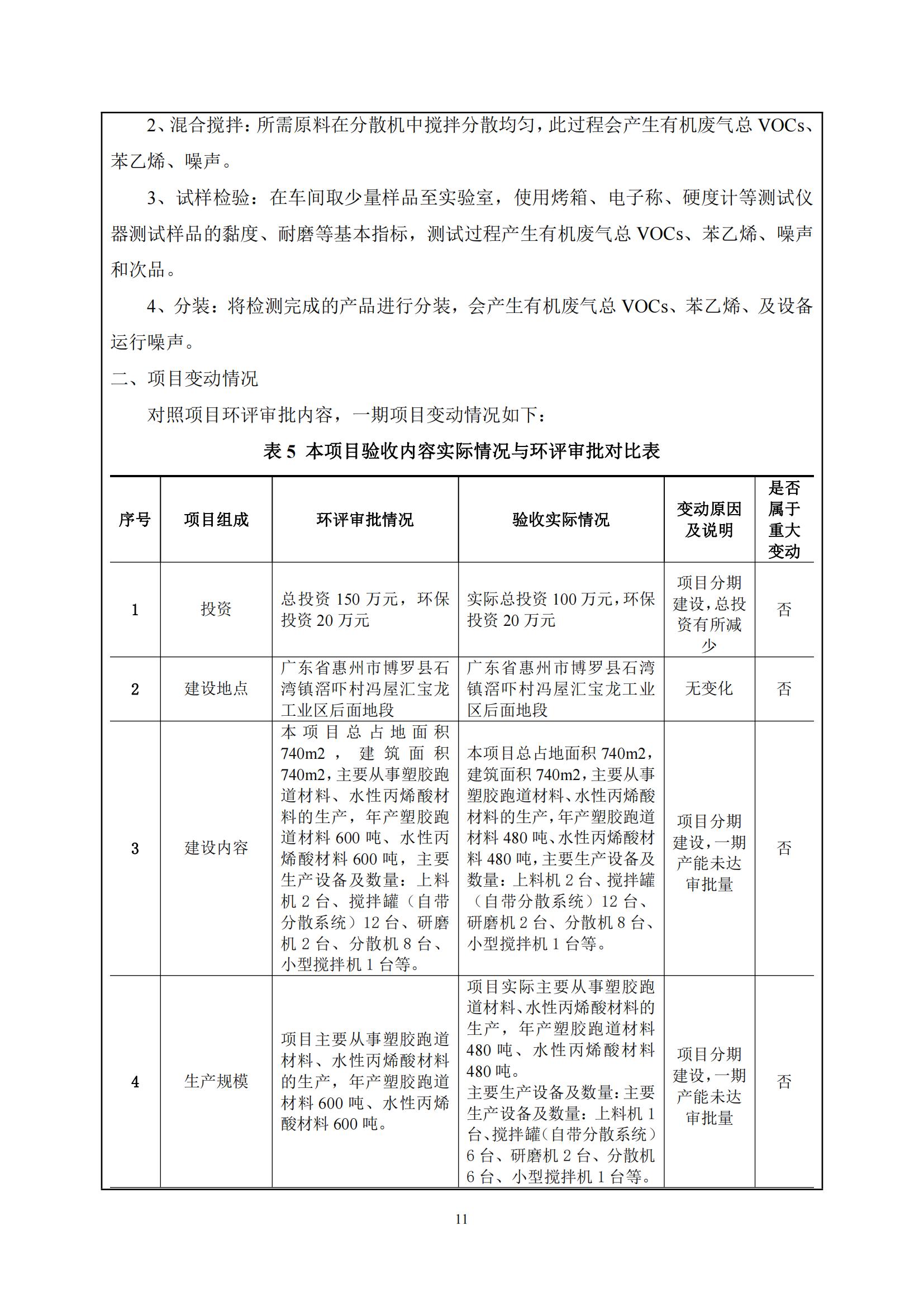
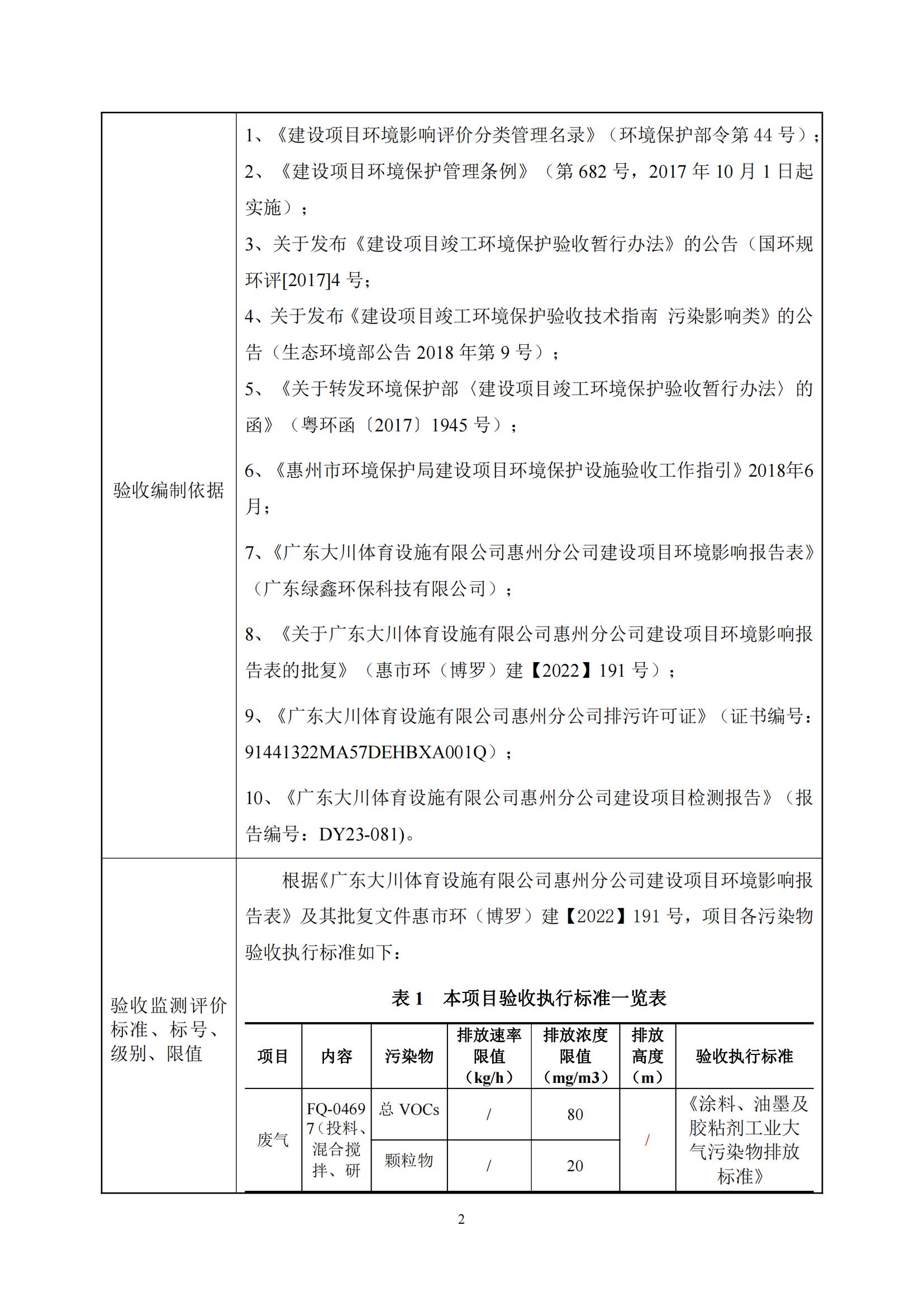
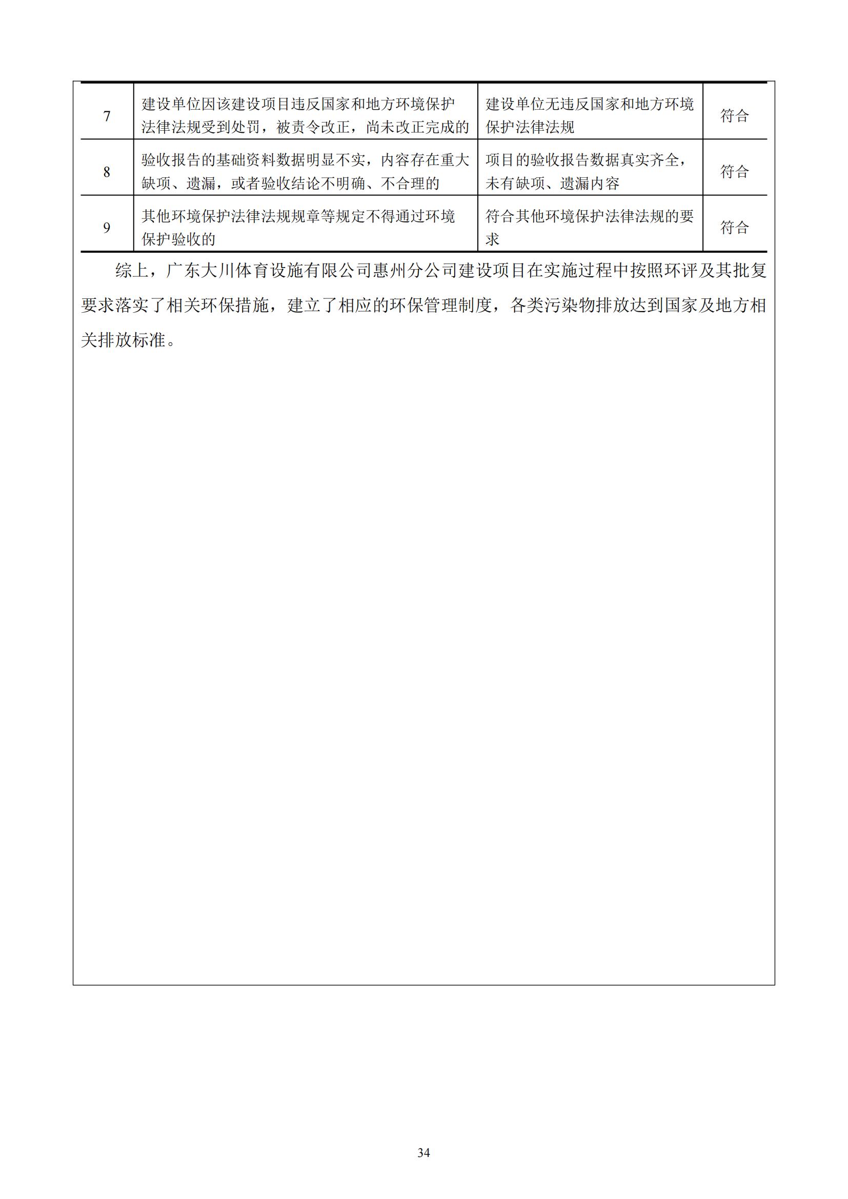
×
搜索
搜索
网站导航
首 页
关于我们
工程案例
环保公示
联系我们
解决方案
合作伙伴
新闻资讯
您的位置:
首页
→
环保公示
广东大川体育设施有限公司惠州分公司 建设项目(一期) 竣工自主环境保护验收监测报告表
发布时间:2023-08-31
上一篇:博罗县石湾镇南风新材料厂建设项目 竣工自主环境保护验收监测报告表
下一篇:惠州市凌泰实业有限公司扩建项目 (一期) 竣工自主环境保护验收监测报告表
惠州绿鑫实业有限公司 版权所有
技术支持:
东莞网站建设